2026年03月02日 09:03
在工业自动化与智能化飞速发展的今天,自动控制技术已成为现代生产的“中枢神经”。然而,多数化企仍面临严峻挑战:
控制回路低效运行:参数整定依赖经验试凑,导致超调、振荡频发,设备寿命缩短,能耗成本攀升;
故障诊断能力薄弱:面对回路波动或异常,缺乏系统性分析方法,停机检修耗时耗力;
技术迭代压力加剧:传统PID整定方法难以匹配复杂工况,而智能算法、数字化工具的应用门槛高,人才断层问题凸显。
与此同时,工业4.0与“双碳”目标对控制精度与能效提出更高要求。如何从底层掌握控制逻辑,构建标准化整定流程,并快速响应技术革新,成为工程师与企业提升核心竞争力的关键命题。
让控制从“经验玄学”变为“精准科学”,助力企业实现效率跃迁与降本增效!
主办单位:马后炮化工论坛
培训时间:4月11日~12日(星期六至星期日)二天(注:4月10日报到)
培训地点:上海市松江区
培训讲师:冯老师
培训费用:2800元/人(三人同行可优惠至2500元/人),差旅自费。现在报名赠送《PID参数整定与复杂控制》一本。
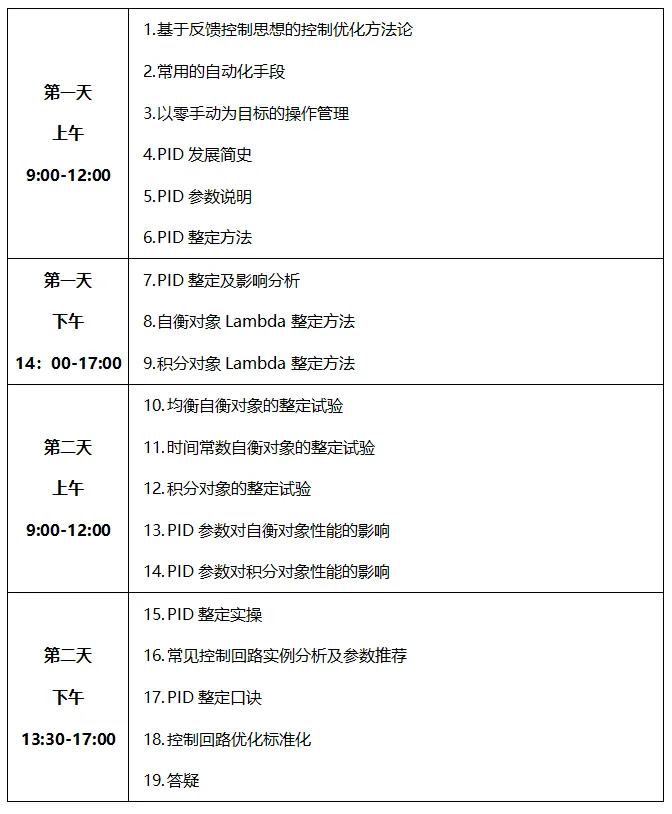
课程安排

备注:所有讲课内容可能会穿插进行,讲课顺序及内容可根据需求进行调整。讲课内容可根据实际项目进行案例讲解。
报名联系
联系人:李美姣
E-mail:limeijiao@mahoupao.com
手 机:17538707105(微信同)
如欲参加,请点击链接https://jsj.top/f/HZOn2l或扫描下方二维码填写回执表,以便我们为您预留培训名额,欢迎来电来邮咨询。
缴费信息
公对公转账:
名称:上海柳骏信息技术服务有限公司
开户银行:浙江泰隆商业银行上海新桥支行
账户号码:31010210201000051492
开户行联行号:313290036211
个人缴费:
支 付 宝: liujunfuwu@mahoupao.com
个人缴费,请您缴费至我司的企业支付宝(上海柳骏信息技术服务有限公司)
关于培训一些常见问题解答
1、培训可以开具正规发票;
2、培训地点在写字楼的会议室里,不在酒店,所以酒店需要自行预定;
3、培训费用中含有培训费、资料费,其他费用自理;
4、缴费方式可以现金缴纳、支付宝转账以及银行转账汇款;
5、培训需自带电脑,我们提供培训期间正版软件的使用,您将通过远程操作我们的服务器来使用软件。
6、如有其他问题,可随时联系培训负责人:李美姣 17538707105(微信同)。